Schémas de câblage pour les modes de sécurité et d’impulsion de sécurité
Les schémas de câblage suivants montrent les modules d’entrée en mode Sécurité et en mode Impulsion de sécurité.
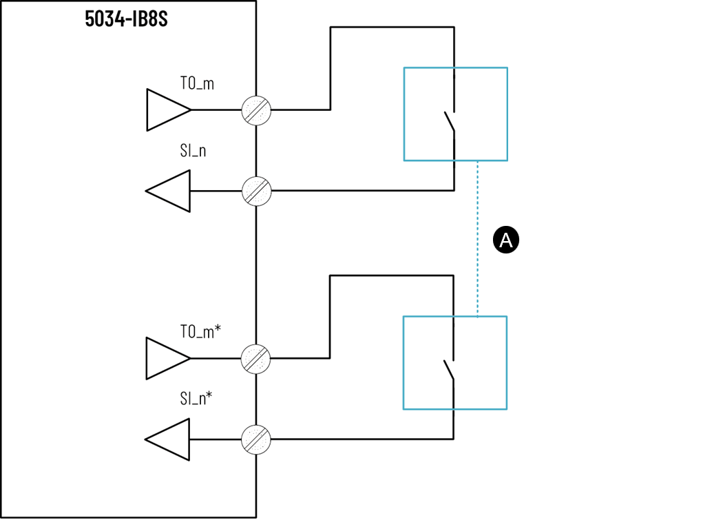
Une sortie de test (TO) peut être associée à n’importe quelle entrée de sécurité (SI). Une seule TO peut être câblée à un maximum de quatre SI.
En mode d’impulsion de sécurité, si le câblage extérieur met en court-circuit deux SI à partir du même point TO, le court-circuit n’est pas détectable. Par conséquent, connectez deux SI à partir de points TO différents en mode d’impulsion de sécurité.
IMPORTANT:
Vous devez utiliser une alimentation certifiée SELV/PELV avec les modules de sécurité.
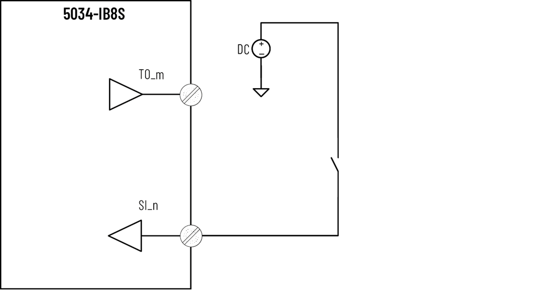
5034-IB8S et 5034-IB8SXT – SIL 2, PLc, Cat. 2 en mode d’impulsion de sécurité monovoie

- SI_n (n = 0 à 7)
- TO_m (m = 0 à 3)
- TO configurée en mode de test par impulsion
Niveau SIL et catégorie | Exclusion de défaut | Autres | Mode Point |
|---|---|---|---|
SIL 2, PLc, Cat. 2 | Aucun | Le dispositif à connexion externe doit être certifié SIL 2 | Mode d’impulsion de sécurité |
5034-IB8S et 5034-IB8SXT – SIL 2, PLc, Cat. 2 en mode de sécurité monovoie

- SI_n (n = 0 à 7)
- TO_m (m = 0 à 3)
- N’importe quelle TO en mode d’alimentation ou en alimentation externe peut être utilisée
Niveau SIL et catégorie | Exclusion de défaut | Autres | Mode Point |
|---|---|---|---|
SIL 2, PLc, Cat. 2 | Aucun | Le dispositif à connexion externe doit être certifié SIL 2 | Mode Sécurité |
5034-IB8S et 5034-IB8SXT – SIL 3, PLe, Cat. 4 en mode d’impulsion de sécurité monovoie

- SI_n (n = 0 à 7)
- TO_m (m = 0 à 3)
- TO configurée en mode de test par impulsion
Niveau SIL et catégorie | Exclusion de défaut | Autres | Mode Point |
|---|---|---|---|
SIL 3, PLe, Cat. 4 | Défaut de câblage extérieur | Utiliser un détecteur certifié SIL 3, PLe, Cat. 4 | Mode d’impulsion de sécurité |
5034-IB8S et 5034-IB8SXT – SIL 3, PLe, Cat. 4 en mode de sécurité monovoie

- SI_n (n = 0 à 7)
- TO_m (m = 0 à 3)
- N’importe quelle TO en mode d’alimentation ou en alimentation externe peut être utilisée
Niveau SIL et catégorie | Exclusion de défaut | Autres | Mode Point |
|---|---|---|---|
SIL 3, PLe, Cat. 4 | Défaut de câblage extérieur | Utiliser un détecteur certifié SIL 3, PLe, Cat. 4 | Mode Sécurité |
5034-IB8S et 5034-IB8SXT – SIL 3, PLe, Cat. 4 en mode d’impulsion de sécurité en utilisant 2 monovoies

- A = Deux détecteurs monovoies détectant la même valeur de procédé
- SI_n (n = 0 à 7)
- TO_m (m = 0 à 3)
- n ≠ n*
- m ≠ m*
- TO configurée en mode de test par impulsion
Niveau SIL et catégorie | Exclusion de défaut | Mode Point |
|---|---|---|
SIL 3, PLe, Cat. 4 | Aucun | Mode d’impulsion de sécurité |
5034-IB8S et 5034-IB8SXT – SIL 3, PLe, Cat. 4 en mode de sécurité en utilisant 2 monovoies

- A = Deux détecteurs monovoies détectant la même valeur de procédé
- SI_n (n = 0 à 7)
- TO_m (m = 0 à 3)
- n ≠ n*
- N’importe quelle TO en mode d’alimentation ou en alimentation externe peut être utilisée
Niveau SIL et catégorie | Exclusion de défaut | Mode Point |
|---|---|---|
SIL 3, PLe, Cat. 4 | Défaut de câblage extérieur | Mode Sécurité |
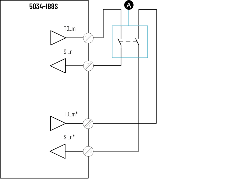
5034-IB8S et 5034-IB8SXT – SIL 3, PLe, Cat. 4 en mode d’impulsion de sécurité en utilisant 2 monovoies

- A = Détecteur équivalent
- SI_n (n = 0 à 7)
- TO_m (m = 0 à 3)
- n ≠ n*
- m ≠ m*
- TO configurée en mode de test par impulsion
Niveau SIL et catégorie | Exclusion de défaut | Mode Point |
|---|---|---|
SIL 3, PLe, Cat. 4 | Aucun | Mode d’impulsion de sécurité |
5034-IB8S et 5034-IB8SXT – SIL 3, PLe, Cat. 4 en mode de sécurité en utilisant 2 monovoies

- A = Détecteur équivalent
- SI_n (n = 0 à 7)
- TO_m (m = 0 à 3)
- n ≠ n*
- N’importe quelle TO en mode d’alimentation ou en alimentation externe peut être utilisée
Niveau SIL et catégorie | Exclusion de défaut | Mode Point |
|---|---|---|
SIL 3, PLe, Cat. 4 | Défaut de câblage extérieur | Mode Sécurité |
5034-IB8S et 5034-IB8SXT – SIL 3, PLe, Cat. 4 en mode d’impulsion de sécurité en utilisant 2 monovoies

- A = Détecteur non équivalent
- SI_n (n = 0 à 7)
- TO_m (m = 0 à 3)
- n ≠ n*
- m ≠ m*
- TO configurée en mode de test par impulsion
Niveau SIL et catégorie | Exclusion de défaut | Mode Point |
|---|---|---|
SIL 3, PLe, Cat. 4 | Aucun | Mode d’impulsion de sécurité |
5034-IB8S et 5034-IB8SXT – SIL 3, PLe, Cat. 4 en mode de sécurité en utilisant 2 monovoies

- A = Détecteur non équivalent
- SI_n (n = 0 à 7)
- TO_m (m = 0 à 3)
- n ≠ n*
- N’importe quelle TO en mode d’alimentation ou en alimentation externe peut être utilisée
Niveau SIL et catégorie | Exclusion de défaut | Mode Point |
|---|---|---|
SIL 3, PLe, Cat. 4 | Défaut de câblage extérieur | Mode Sécurité |
Fournir une réponse