安全モードおよび安全パルスモードの配線図
以下の配線図は、安全モードおよび安全パルスモードの入力モジュールを示しています。
テスト出力(TO)は、どの安全入力(SI)にも関連付けることができます。 1つのTOに配線できるのは、最大4つのSIのみです。
安全パルスモードでは、同じTOポイントからの2つのSIが外部配線で短絡している場合は、短絡を検出できません。そのため、安全パルスモードのときは、異なるTOポイントからの2つのSIを接続してください。
重要:
安全モジュールでは、SELV/PELV認定電源を使用する必要があります。
5034-IB8Sおよび5034-IB8SXT – シングルチャネル安全パルスモードでSIL 2、PLc、カテゴリ2

- SI_n (n = 0~7)
- TO_m (m = 0~3)
- パルス・テスト・モードに構成されたTO
SILレベルおよびカテゴリ | フォルトの排除 | その他 | ポイントモード |
|---|---|---|---|
SIL 2、PLc、カテゴリ 2 | なし | 外部接続されるデバイスにはSIL 2定格が必要 | 安全パルスモード |
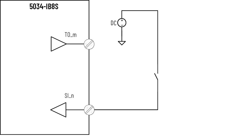
5034-IB8Sおよび5034-IB8SXT – シングルチャネル安全モードでSIL 2、PLc、カテゴリ2

- SI_n (n = 0~7)
- TO_m (m = 0~3)
- 電源モードまたは外部電源のTOを使用可能
SILレベルおよびカテゴリ | フォルトの排除 | その他 | ポイントモード |
|---|---|---|---|
SIL 2、PLc、カテゴリ 2 | なし | 外部接続されるデバイスにはSIL 2定格が必要 | 安全モード |
5034-IB8Sおよび5034-IB8SXT – シングルチャネル安全パルスモードでSIL 3、PLe、カテゴリ4

- SI_n (n = 0~7)
- TO_m (m = 0~3)
- パルス・テスト・モードに構成されたTO
SILレベルおよびカテゴリ | フォルトの排除 | その他 | ポイントモード |
|---|---|---|---|
SIL 3、PLe、カテゴリ 4 | 外部配線フォルト | SIL 3、PLe、カテゴリ 4認定センサを使用 | 安全パルスモード |
5034-IB8Sおよび5034-IB8SXT – シングルチャネル安全モードでSIL 3、PLe、カテゴリ4

- SI_n (n = 0~7)
- TO_m (m = 0~3)
- 電源モードまたは外部電源のTOを使用可能
SILレベルおよびカテゴリ | フォルトの排除 | その他 | ポイントモード |
|---|---|---|---|
SIL 3、PLe、カテゴリ 4 | 外部配線フォルト | SIL 3、PLe、カテゴリ 4認定センサを使用 | 安全モード |
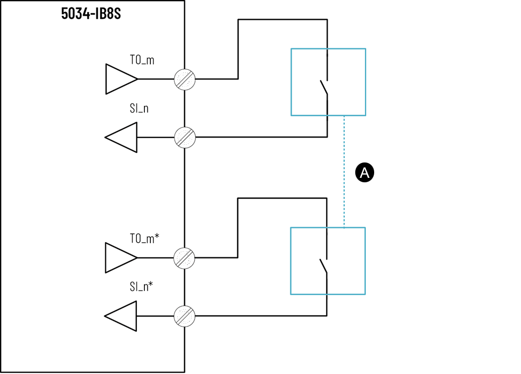
5034-IB8Sおよび5034-IB8SXT – 2つのシングルチャネルを使用した安全パルスモードでSIL 3、PLe、カテゴリ4

- A = 同じプロセス値を検知する2つのシングルチャネルセンサ
- SI_n (n = 0~7)
- TO_m (m = 0~3)
- n ≠ n*
- m ≠ m*
- パルス・テスト・モードに構成されたTO
SILレベルおよびカテゴリ | フォルトの排除 | ポイントモード |
|---|---|---|
SIL 3、PLe、カテゴリ 4 | なし | 安全パルスモード |
5034-IB8Sおよび5034-IB8SXT – 2つのシングルチャネルを使用した安全モードでSIL 3、PLe、カテゴリ4

- A = 同じプロセス値を検知する2つのシングルチャネルセンサ
- SI_n (n = 0~7)
- TO_m (m = 0~3)
- n ≠ n*
- 電源モードまたは外部電源のTOを使用可能
SILレベルおよびカテゴリ | フォルトの排除 | ポイントモード |
|---|---|---|
SIL 3、PLe、カテゴリ 4 | 外部配線フォルト | 安全モード |
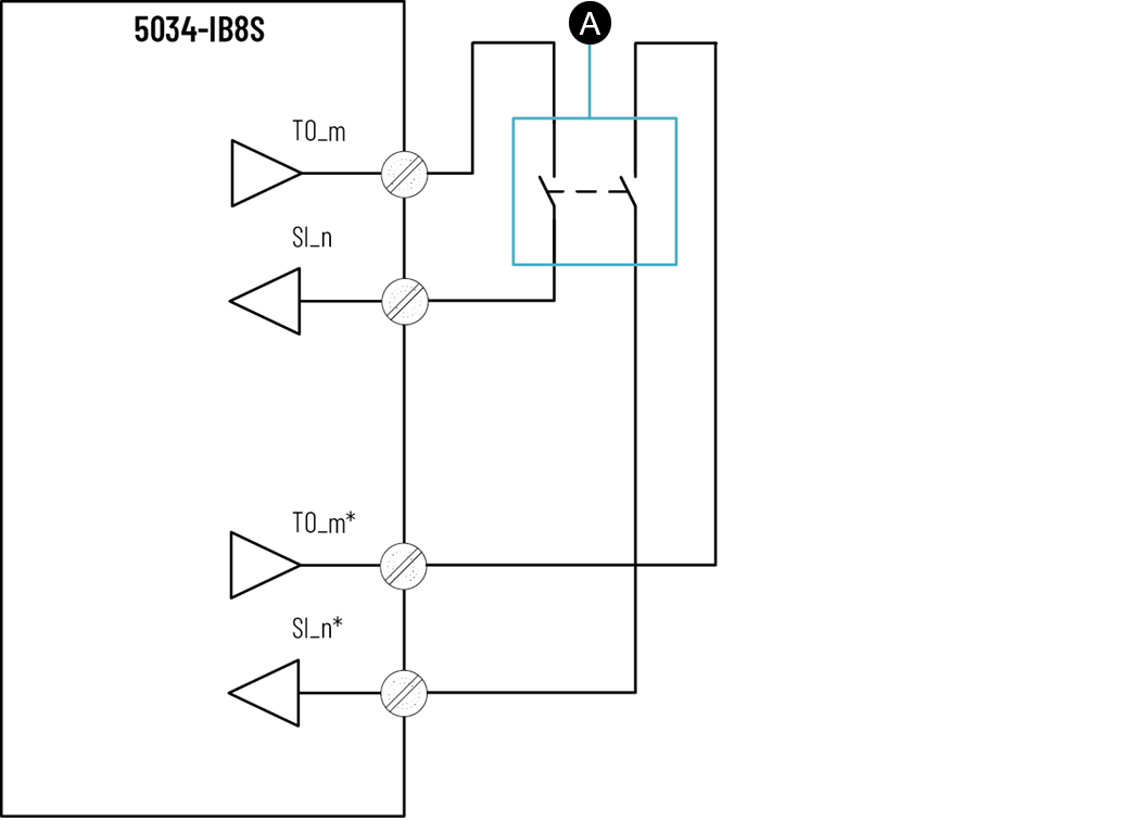
5034-IB8Sおよび5034-IB8SXT – 2つのシングルチャネルを使用した安全パルスモードでSIL 3、PLe、カテゴリ4

- A = 同等のセンサ
- SI_n (n = 0~7)
- TO_m (m = 0~3)
- n ≠ n*
- m ≠ m*
- パルス・テスト・モードに構成されたTO
SILレベルおよびカテゴリ | フォルトの排除 | ポイントモード |
|---|---|---|
SIL 3、PLe、カテゴリ 4 | なし | 安全パルスモード |
5034-IB8Sおよび5034-IB8SXT – 2つのシングルチャネルを使用した安全モードでSIL 3、PLe、カテゴリ4

- A = 同等のセンサ
- SI_n (n = 0~7)
- TO_m (m = 0~3)
- n ≠ n*
- 電源モードまたは外部電源のTOを使用可能
SILレベルおよびカテゴリ | フォルトの排除 | ポイントモード |
|---|---|---|
SIL 3、PLe、カテゴリ 4 | 外部配線フォルト | 安全モード |
5034-IB8Sおよび5034-IB8SXT – 2つのシングルチャネルを使用した安全パルスモードでSIL 3、PLe、カテゴリ4

- A = 同等ではないセンサ
- SI_n (n = 0~7)
- TO_m (m = 0~3)
- n ≠ n*
- m ≠ m*
- パルス・テスト・モードに構成されたTO
SILレベルおよびカテゴリ | フォルトの排除 | ポイントモード |
|---|---|---|
SIL 3、PLe、カテゴリ 4 | なし | 安全パルスモード |
5034-IB8Sおよび5034-IB8SXT – 2つのシングルチャネルを使用した安全モードでSIL 3、PLe、カテゴリ4

- A = 同等ではないセンサ
- SI_n (n = 0~7)
- TO_m (m = 0~3)
- n ≠ n*
- 電源モードまたは外部電源のTOを使用可能
SILレベルおよびカテゴリ | フォルトの排除 | ポイントモード |
|---|---|---|
SIL 3、PLe、カテゴリ 4 | 外部配線フォルト | 安全モード |
ご質問やご意見