Diagramas de cableado para el modo Safety y el modo Safety Pulse
Los siguientes diagramas de cableado muestran los módulos de entradas en los modos Safety y Safety Pulse.
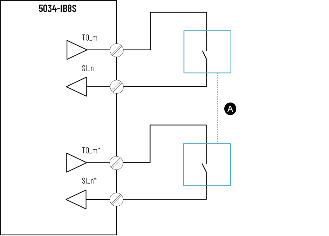
Una salida de prueba (TO) puede estar asociada a cualquier entrada de seguridad (SI). Una TO solo puede cablearse a un máximo de cuatro SI.
En el modo Safety Pulse, si el cableado externo cortocircuita dos SI desde el mismo punto de TO, el cortocircuito no es detectable. Por lo tanto, conecte dos SI desde puntos de TO diferentes cuando esté en el modo Safety Pulse.
IMPORTANTE:
Debe utilizar una fuente de alimentación eléctrica con clasificación SELV/PELV con los módulos de seguridad.
5034-IB8S y 5034-IB8SXT – SIL 2, PLc, cat. 2 en el modo Safety Pulse de canal individual

- SI_n (n = 0…7)
- TO_m (m = 0…3)
- TO configurada para modo de prueba de impulso
Nivel SIL y Categoría | Exclusión de fallo | Otros | Modo de punto |
|---|---|---|---|
SIL 2, PLc, cat. 2 | Ninguna | El dispositivo externo conectado debe tener la clasificación SIL 2 | Modo Safety Pulse |
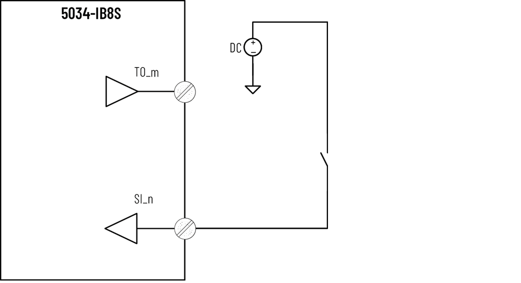
5034-IB8S y 5034-IB8SXT – SIL 2, PLc, cat. 2 en el modo Safety de canal individual

- SI_n (n = 0…7)
- TO_m (m = 0…3)
- Se puede utilizar cualquier TO en el modo de fuente de alimentación eléctrica o fuente de alimentación eléctrica externa
Nivel SIL y Categoría | Exclusión de fallo | Otros | Modo de punto |
|---|---|---|---|
SIL 2, PLc, cat. 2 | Ninguna | El dispositivo externo conectado debe tener la clasificación SIL 2 | Modo Safety |
5034-IB8S y 5034-IB8SXT – SIL 3, PLe, cat. 4 en el modo Safety Pulse de canal individual

- SI_n (n = 0…7)
- TO_m (m = 0…3)
- TO configurada para modo de prueba de impulso
Nivel SIL y Categoría | Exclusión de fallo | Otros | Modo de punto |
|---|---|---|---|
SIL 3, PLe, cat. 4 | Fallo de cableado externo | Utilice un sensor calificado SIL 3, PLe, cat. 4 | Modo Safety Pulse |
5034-IB8S y 5034-IB8SXT – SIL 3, PLe, cat. 4 en el modo Safety de canal individual

- SI_n (n = 0…7)
- TO_m (m = 0…3)
- Se puede utilizar cualquier TO en el modo de fuente de alimentación eléctrica o fuente de alimentación eléctrica externa
Nivel SIL y Categoría | Exclusión de fallo | Otros | Modo de punto |
|---|---|---|---|
SIL 3, PLe, cat. 4 | Fallo de cableado externo | Utilice un sensor calificado SIL 3, PLe, cat. 4 | Modo Safety |
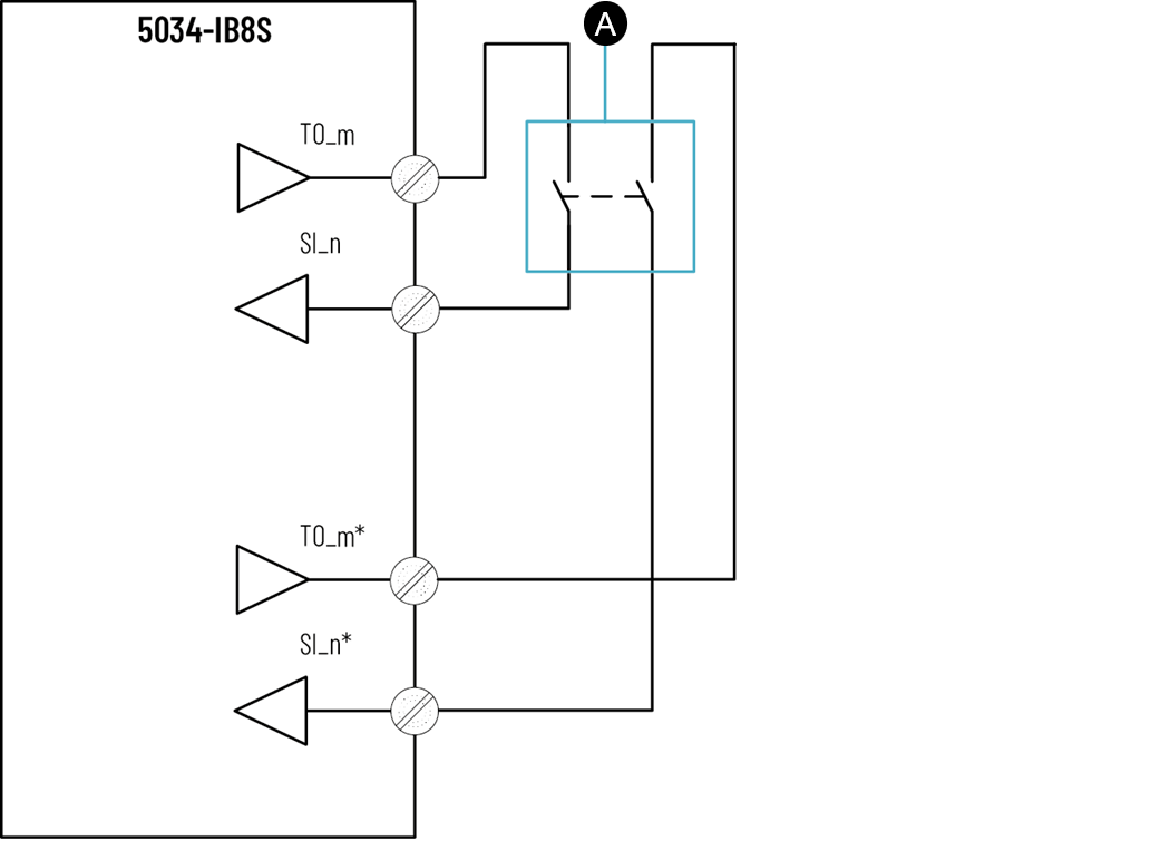
5034-IB8S y 5034-IB8SXT – SIL 3, PLe, cat. 4 en el modo Safety Pulse con 2 canales individuales

- A = Dos sensores de canal individual detectando el mismo valor de proceso
- SI_n (n = 0…7)
- TO_m (m = 0…3)
- n ≠ n*
- m ≠ m*
- TO configurada para modo de prueba de impulso
Nivel SIL y Categoría | Exclusión de fallo | Modo de punto |
|---|---|---|
SIL 3, PLe, cat. 4 | Ninguna | Modo Safety Pulse |
5034-IB8S y 5034-IB8SXT – SIL 3, PLe, cat. 4 en el modo Safety con 2 canales individuales

- A = Dos sensores de canal individual detectando el mismo valor de proceso
- SI_n (n = 0…7)
- TO_m (m = 0…3)
- n ≠ n*
- Se puede utilizar cualquier TO en el modo de fuente de alimentación eléctrica o fuente de alimentación eléctrica externa
Nivel SIL y Categoría | Exclusión de fallo | Modo de punto |
|---|---|---|
SIL 3, PLe, cat. 4 | Fallo de cableado externo | Modo Safety |
5034-IB8S y 5034-IB8SXT – SIL 3, PLe, cat. 4 en el modo Safety Pulse con 2 canales individuales

- A = Sensor equivalente
- SI_n (n = 0…7)
- TO_m (m = 0…3)
- n ≠ n*
- m ≠ m*
- TO configurada para modo de prueba de impulso
Nivel SIL y Categoría | Exclusión de fallo | Modo de punto |
|---|---|---|
SIL 3, PLe, cat. 4 | Ninguna | Modo Safety Pulse |
5034-IB8S y 5034-IB8SXT – SIL 3, PLe, cat. 4 en el modo Safety con 2 canales individuales

- A = Sensor equivalente
- SI_n (n = 0…7)
- TO_m (m = 0…3)
- n ≠ n*
- Se puede utilizar cualquier TO en el modo de fuente de alimentación eléctrica o fuente de alimentación eléctrica externa
Nivel SIL y Categoría | Exclusión de fallo | Modo de punto |
|---|---|---|
SIL 3, PLe, cat. 4 | Fallo de cableado externo | Modo Safety |
5034-IB8S y 5034-IB8SXT – SIL 3, PLe, cat. 4 en el modo Safety Pulse con 2 canales individuales

- A = Sensor no equivalente
- SI_n (n = 0…7)
- TO_m (m = 0…3)
- n ≠ n*
- m ≠ m*
- TO configurada para modo de prueba de impulso
Nivel SIL y Categoría | Exclusión de fallo | Modo de punto |
|---|---|---|
SIL 3, PLe, cat. 4 | Ninguna | Modo Safety Pulse |
5034-IB8S y 5034-IB8SXT – SIL 3, PLe, cat. 4 en el modo Safety con 2 canales individuales

- A = Sensor no equivalente
- SI_n (n = 0…7)
- TO_m (m = 0…3)
- n ≠ n*
- Se puede utilizar cualquier TO en el modo de fuente de alimentación eléctrica o fuente de alimentación eléctrica externa
Nivel SIL y Categoría | Exclusión de fallo | Modo de punto |
|---|---|---|
SIL 3, PLe, cat. 4 | Fallo de cableado externo | Modo Safety |
Entregue su opinión