5034-IB8S and 5034-IB8SXT Safety Digital 8 Input Modules

For more examples of wiring diagrams for 5034-IB8S and 5034-IB8SXT that can be used in functional safety applications, see the PointMax Digital I/O Modules User Manual, publication 5034-UM002. The wiring configuration affects the safety application level to which a PointMax safety I/O module is suitable.
5034-IB8S and 5034-IB8SXT Wiring Diagram – 2-wire and 3-wire Sensor Wiring
All test outputs support muting lamp outputs.
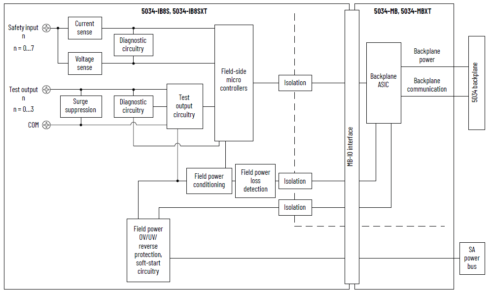
5034-IB8S and 5034-IB8SXT Functional Block Diagram
Technical Specifications - 5034-IB8S, 5034-IB8SXT
Attribute
5034-IB8S, 5034-IB8SXT
On-state voltage range
10…30V DC
On-state current, min
2.2 mA @ 10V DC
On-state current, nom
2.4 mA @ 24V DC
On-state current, max
2.5 mA @ 30V DC
Off-state voltage, max
5V DC
Off-state current, max
1.5 mA
Input delay time
Off-to-On, user-selectable filter time
0 ms (Default), 2 ms, 5 ms, 10 ms, 20 ms, 50 ms
Input delay time
On-to-Off, user-selectable filter time
0 ms (Default), 2 ms, 5 ms, 10 ms, 20 ms, 50 ms
Safety class
(1)
Up to and including Cat. 4 / PL e acc. to EN ISO 13849-1, SIL 3 acc. to IEC 61508
SRT
7 ms @ RPI of 2 ms
Test output current per point, max
0.7 A
Test output current per module, total
2.8 A
Test output pulse width, max
0.7 ms
Test output pulse period, typical
512 ms
Test output field capacitance, max
100 nF
Surge current per test output, max
2.4 A for 50 ms, repeatable every 2 s
The module current rating cannot exceed 5 A.
Test output on-state voltage drop, max
0.5V DC @ 0.7 A
Test output off-state leakage current, max
0.5 mA
Test output off-state voltage, max
5V DC
Muting lamp fault threshold current, max
6 mA
Muting lamp fault threshold current, min
1.8 mA
Test output short to ground/overload protection
Yes (per point), 4 A typical
Module over-temperature detection
Yes
SA supply reverse voltage protection
Yes
SA supply overvoltage protection, max
60V DC
(1) See the PointMax Digital I/O Modules User Manual, publication 5034-UM002, for Safety Application Suitability Levels and Safety Data for safety modules.
General Specifications - 5034-IB8S, 5034-IB8SXT
Attribute
5034-IB8S, 5034-IB8SXT
Number of safety inputs
8
Input type
IEC 61131-2 (Type 3), current sinking
Number of Test outputs/Muting Lamp outputs
4
Test output type
Sourcing
SA power nominal operating supply voltage
24V DC
SA power operating voltage range
18…30V DC
SA power current, nom
2.9 A
SA power current, max
2.9 A
SA power current at no load
19 mA @ 24V DC
Power dissipation, max
1.55 W
Thermal dissipation, max
5.29 BTU/hr
Isolation voltage
250V (continuous), Basic Insulation Type, System to Field
No isolation between SA power and input ports
No isolation between individual inputs
RIUP support
Yes
CIP Sync
Yes, slave only ordinary clock
Electronic keying
Electronic keying via programming software
RTB key positions
1, 4, 14
RTB supported
5034-RTB18, 5034-RTB18S
Wiring category
(2)
2 - Signal ports
2 - Power ports
Wiring specification
See Wiring Specifications for Removable Terminal Blocks in the PointMax I/O System Specifications Technical Data, publication 5034-TD001
Indicators
1 green/red module status indicator
1 green/red SA power status indicator
8 yellow/red I/O status indicators
Dimensions (HxWxD), approx
123.6 x 15.0 x 66.4 mm (4.87 x 0.59 x 2.61 in.)
Weight, approx
46.0 g (1.62 oz.) – 5034-IB8S
49.0 g (1.73 oz.) – 5034-IB8SXT
Enclosure type
None (Open-style)
North American temp code
T4
UKEX/ATEX temp code
T4
IECEx temp code
T4
(1) Use this Conductor Category information for planning conductor routing. See the Industrial Automation Wiring and Grounding Guidelines, publication 1770-4.1. Use this Conductor Category information for planning conductor routing as described in the appropriate System Level Installation Manual.
Provide Feedback
Have questions or feedback about this documentation? Please submit your feedback here.
Normal