Verdrahtungspläne für Sicherheitsmodus und Sicherheitsimpulsmodus
In den folgenden Verdrahtungsdiagrammen sind die Eingangsmodule im Sicherheits- und Sicherheitsimpulsmodus dargestellt.
Ein Testausgang (TO) kann jedem beliebigen Sicherheitseingang (SI) zugeordnet werden. Ein TO kann nur mit maximal vier SI verdrahtet werden.
Wenn im Sicherheitsimpulsmodus die externe Verdrahtung zwei SI vom gleichen TO-Punkt kurzschließt, kann der Kurzschluss nicht erkannt werden. Schließen Sie daher im Sicherheitsimpulsmodus zwei SI von unterschiedlichen TO-Punkten an.
WICHTIG:
Sie müssen ein SELV-/PELV-zugelassenes Netzteil mit den Sicherheitsmodulen verwenden.
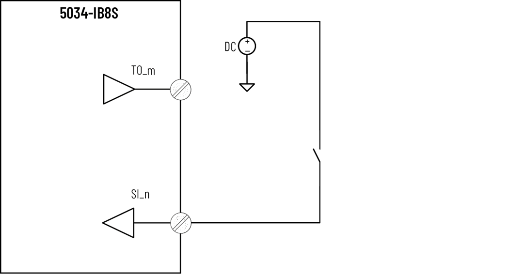
5034-IB8S und 5034-IB8SXT – SIL 2, PLc, Kat. 2 im Einkanal-Sicherheitsimpulsmodus

- SI_n (n = 0 bis 7)
- TO_m (m = 0 bis 3)
- TO für Impulstestmodus konfiguriert
Sicherheits-Integritäts-level und Kategorie | Fehlerausschluss | Sonstiges | Punktmodus |
|---|---|---|---|
SIL 2, PLc, Kat. 2 | Keine | Externes angeschlossenes Gerät muss nach SIL 2 ausgelegt sein. | Sicherheitsimpulsmodus |
5034-IB8S und 5034-IB8SXT – SIL 2, PLc, Kat. 2 im
Einkanal-Sicherheitsmodus

- SI_n (n = 0 bis 7)
- TO_m (m = 0 bis 3)
- Alle TO im Netzteilmodus oder im externen Netzteil können verwendet werden.
Sicherheits-Integritätslevel und Kategorie | Fehlerausschluss | Sonstiges | Punktmodus |
|---|---|---|---|
SIL 2, PLc, Kat. 2 | Keine | Externes angeschlossenes Gerät muss nach SIL 2 ausgelegt sein. | Sicherheitsmodus |
5034-IB8S und 5034-IB8SXT – SIL 3, PLe, Kat. 4 im Einkanal-Sicherheitsimpulsmodus

- SI_n (n = 0 bis 7)
- TO_m (m = 0 bis 3)
- TO für Impulstestmodus konfiguriert
Sicherheits-Integritätslevel und Kategorie | Fehlerausschluss | Sonstiges | Punktmodus |
|---|---|---|---|
SIL 3, PLe, Kat. 4 | Externer Verdrahtungsfehler | Verwenden Sie SIL 3, PLe, Kat. 4 qualifizierten Sensor | Sicherheitsimpulsmodus |
5034-IB8S und 5034-IB8SXT – SIL 3, PLe, Kat. 4 im Einkanal-Sicherheitsmodus

- SI_n (n = 0 bis 7)
- TO_m (m = 0 bis 3)
- Alle TO im Netzteilmodus oder im externen Netzteil können verwendet werden.
Sicherheits-Integritätslevel und Kategorie | Fehlerausschluss | Sonstiges | Punktmodus |
|---|---|---|---|
SIL 3, PLe, Kat. 4 | Externer Verdrahtungsfehler | Verwenden Sie SIL 3, PLe, Kat. 4 qualifizierten Sensor | Sicherheitsmodus |
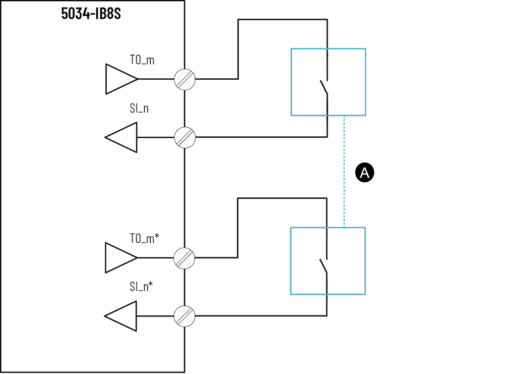
5034-IB8S und 5034-IB8SXT – SIL 3, PLe, Kat. 4 im Sicherheitsimpulsmodus mit 2 Einkanal-Sensoren

- A = Zwei Einkanal-Sensoren erkennen denselben Prozesswert.
- SI_n (n = 0 bis 7)
- TO_m (m = 0 bis 3)
- n ≠ n*
- m ≠ m*
- TO für Impulstestmodus konfiguriert
Sicherheits-Integritätslevel und Kategorie | Fehlerausschluss | Punktmodus |
|---|---|---|
SIL 3, PLe, Kat. 4 | Keine | Sicherheitsimpulsmodus |
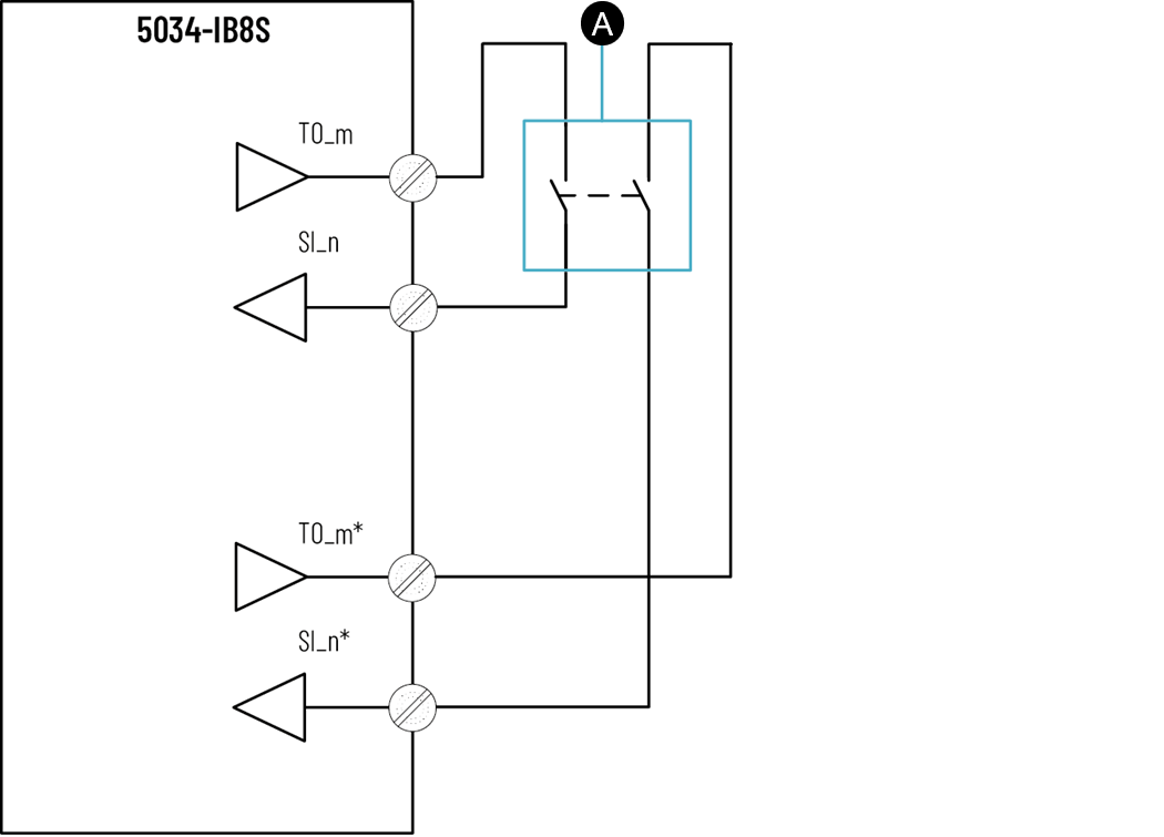
5034-IB8S und 5034-IB8SXT – SIL 3, PLe, Kat. 4 im Sicherheitsmodus mit 2 Einkanal-Sensoren

- A = Zwei Einkanal-Sensoren erkennen denselben Prozesswert.
- SI_n (n = 0 bis 7)
- TO_m (m = 0 bis 3)
- n ≠ n*
- Alle TO im Netzteilmodus oder im externen Netzteil können verwendet werden.
Sicherheits-Integritätslevel und Kategorie | Fehlerausschluss | Punktmodus |
|---|---|---|
SIL 3, PLe, Kat. 4 | Externer Verdrahtungsfehler | Sicherheitsmodus |
5034-IB8S und 5034-IB8SXT – SIL 3, PLe, Kat. 4 im Sicherheitsimpulsmodus mit 2 Einkanal-Sensoren

- A = Äquivalenter Sensor
- SI_n (n = 0 bis 7)
- TO_m (m = 0 bis 3)
- n ≠ n*
- m ≠ m*
- TO für Impulstestmodus konfiguriert
Sicherheits-Integritätslevel und Kategorie | Fehlerausschluss | Punktmodus |
|---|---|---|
SIL 3, PLe, Kat. 4 | Keine | Sicherheitsimpulsmodus |
5034-IB8S und 5034-IB8SXT – SIL 3, PLe, Kat. 4 im Sicherheitsmodus mit 2 Einkanal-Sensoren

- A = Äquivalenter Sensor
- SI_n (n = 0 bis 7)
- TO_m (m = 0 bis 3)
- n ≠ n*
- Alle TO im Netzteilmodus oder im externen Netzteil können verwendet werden.
Sicherheits-Integritätslevel und Kategorie | Fehlerausschluss | Punktmodus |
|---|---|---|
SIL 3, PLe, Kat. 4 | Externer Verdrahtungsfehler | Sicherheitsmodus |
5034-IB8S und 5034-IB8SXT – SIL 3, PLe, Kat. 4 im Sicherheitsimpulsmodus mit 2 Einkanal-Sensoren

- A = Antivalenter Sensor
- SI_n (n = 0 bis 7)
- TO_m (m = 0 bis 3)
- n ≠ n*
- m ≠ m*
- TO für Impulstestmodus konfiguriert
Sicherheits-Integritätslevel und Kategorie | Fehlerausschluss | Punktmodus |
|---|---|---|
SIL 3, PLe, Kat. 4 | Keine | Sicherheitsimpulsmodus |
5034-IB8S und 5034-IB8SXT – SIL 3, PLe, Kat. 4 im Sicherheitsmodus mit 2 Einkanal-Sensoren

- A = Antivalenter Sensor
- SI_n (n = 0 bis 7)
- TO_m (m = 0 bis 3)
- n ≠ n*
- Alle TO im Netzteilmodus oder im externen Netzteil können verwendet werden.
Sicherheits-Integritätslevel und Kategorie | Fehlerausschluss | Punktmodus |
|---|---|---|
SIL 3, PLe, Kat. 4 | Externer Verdrahtungsfehler | Sicherheitsmodus |
Rückmeldung geben